首页
APP下载
注册
登录
爱写论文的一朵棉花
备注:
https://www.lukou.com/user/1554109
论文咨询+v hzlw06
关注
发私信
10
路况
6
关注
61
粉丝
爱写论文的一朵棉花
10月16日 21:56
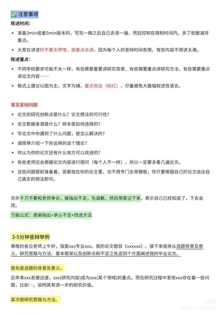
论文答辩技巧
🌟 5句话万能模板稳过
第一句,开场白介绍你是谁,留论文主题是什么,话术参考,截图保存。
第二句,说一下论文的研究背景和意义,说一下国内外现状,稍微高大上一点,多加一点图片,实在不会可以从论文摘要,开题报告里面提炼。
第三句,具体展开论文内容研究的几个部分,提炼一下主旨。
第四句,总结一下论文的核心的研究方法,那比如你用了调查问卷啊,做了哪些研究啊。
第五句,结束语,以上就是本次论文答辩的全部内容,还请各位老师批评指正。
#路口有个树洞
1
转发
赞
8
Ta的路标
全部(2)
下载路口APP
手机扫描二维码
把路口装进口袋
iPhone版
Android版
相关话题
路口有个树洞
关注
697767内容 | 97415人关注
话题内容推荐
互戳红包应该发在哪?如果继续在其他话题小组刷屏,一律禁言3天!
薅羊毛的快乐|¥19.9买3个大号收纳箱
论文答辩技巧
首页精选栏目
讨论会
大家有比较常看的抖音博主吗?
购后晒单
集中反馈一波好吃的
好物安利
看了一天的垃圾桶
必买清单
购物分享来啦
精品团购
【最后1天】天目山小香薯,错过就要等明年啦!
购物功课
学日常化妆被化妆老师种草的化妆品
优惠爆料
【眉山爱媛果冻橙🍊】可以吸着吃的果冻橙来喽~
官方活动
偶爱你ITIDY精油香氛洗衣原液免费试用(一共10份)
购物总结
新婚送礼|整理一下送过的or种草的礼物
38306816
39395428
浙公网安备 33010602004343号
增值电信业务经营许可证:
浙B2-20230111
ICP备案号:
浙ICP备2022033973号-2
证照信息