首页
APP下载
注册
登录
事事顺心
备注:
https://www.lukou.com/user/1505046
关注
发私信
1211
路况
781
关注
446
粉丝
事事顺心
10月16日 12:27
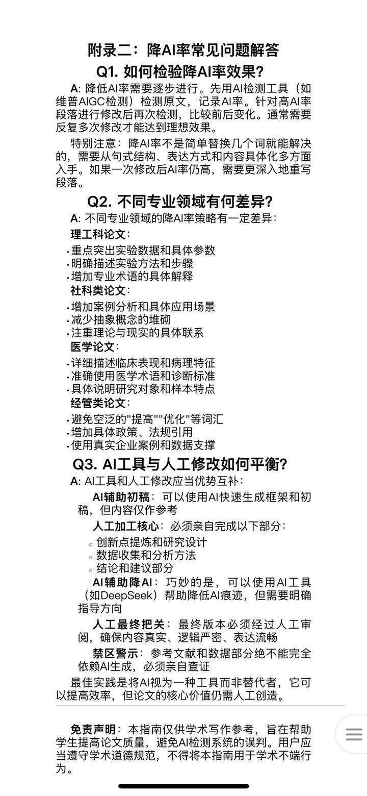
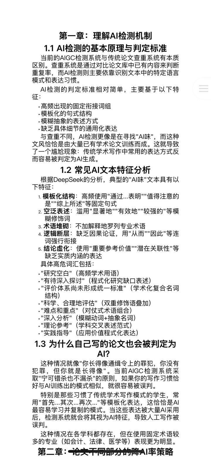
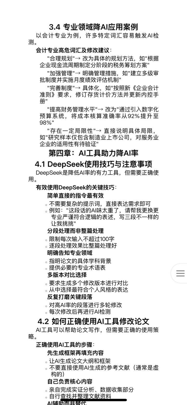
论文降重与查重避坑攻略
#路口有个树洞
1
转发
1
17
Ta的路标
全部(7)
下载路口APP
手机扫描二维码
把路口装进口袋
iPhone版
Android版
相关话题
路口有个树洞
关注
699497内容 | 97415人关注
话题内容推荐
互戳红包应该发在哪?如果继续在其他话题小组刷屏,一律禁言3天!
超显瘦加绒裤
提前叮叮当
首页精选栏目
讨论会
大家有比较常看的抖音博主吗?
购后晒单
集中反馈一波好吃的
好物安利
看了一天的垃圾桶
必买清单
购物分享来啦
精品团购
【最后1天】天目山小香薯,错过就要等明年啦!
购物功课
学日常化妆被化妆老师种草的化妆品
优惠爆料
路口每日最受欢迎的20个商品(12月17)
官方活动
偶爱你ITIDY精油香氛洗衣原液免费试用(一共10份)
购物总结
新婚送礼|整理一下送过的or种草的礼物
38306816
39395428
浙公网安备 33010602004343号
增值电信业务经营许可证:
浙B2-20230111
ICP备案号:
浙ICP备2022033973号-2
证照信息