首页
APP下载
注册
登录
皮球儿
备注:
https://www.lukou.com/user/1382406
160/47 less is more
关注
发私信
8031
路况
129
关注
11670
粉丝
皮球儿
3月7日 22:02
给爸妈买补充医保
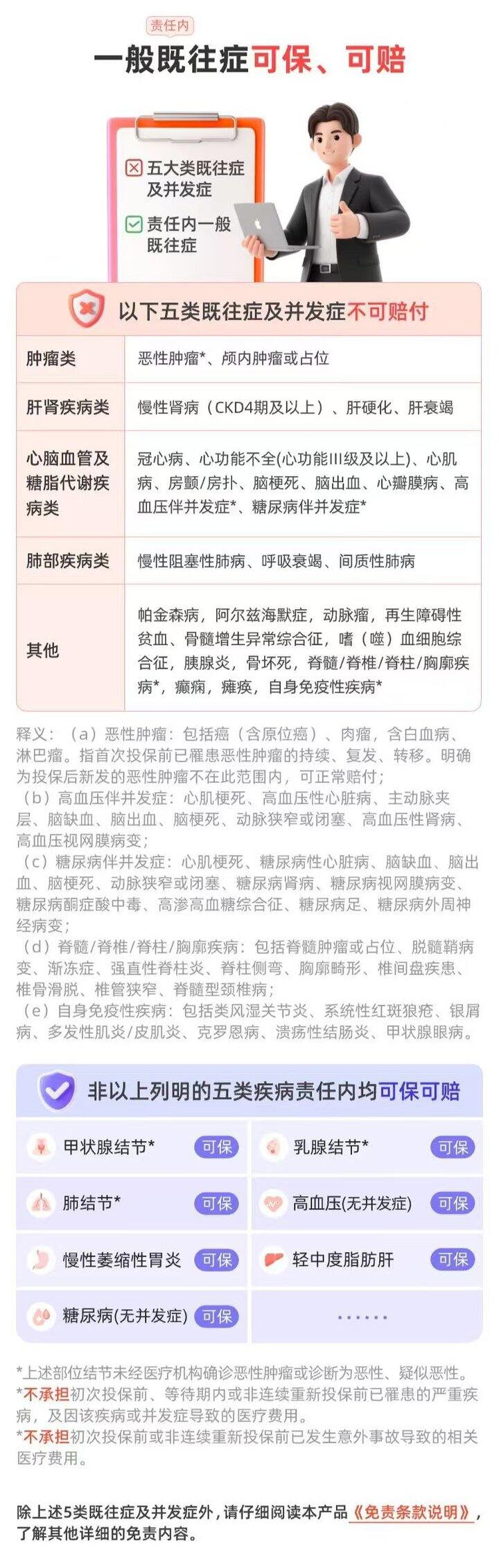
百万医疗我给我爸妈投保的是众民保甄选版,意外险我买的是平安财险尊享版。两个人总共2540元一年。其他内容发不出来,见图一图二。保险保一年,到明年3月8日。
意外险,经纪人和我说年轻人有猝死的保障,但是五十多岁及以上的人的猝死保险比较少。我当时问了他中国人保大护甲怎么样,他说还不如孝心安。他的解释是:大护甲,包括其他一些意外险,对于就诊的医院,可能都会有一些限制,另外就是不同的保额,可以买的地区呢,它可能会有一些限制。
供姐妹们参考。
好了,这下我爸妈的基本保障大致齐全了。放心了一些。
我等到六月我爸爸生日时候,再和我爸妈说给他们买了补充医保吧,让他们后面看病的时候,和医生说,买了商业医保,病历书写不能提到以前的情况,就这次的身体情况来写。
8
转发
10
53
Ta的路标
全部(7)
下载路口APP
手机扫描二维码
把路口装进口袋
iPhone版
Android版
首页精选栏目
讨论会
大家有比较常看的抖音博主吗?
购后晒单
集中反馈一波好吃的
好物安利
看了一天的垃圾桶
必买清单
购物分享来啦
精品团购
【最后1天】天目山小香薯,错过就要等明年啦!
购物功课
学日常化妆被化妆老师种草的化妆品
优惠爆料
【伦晚.帝王脐】限时抢购19.9元/箱
官方活动
偶爱你ITIDY精油香氛洗衣原液免费试用(一共10份)
购物总结
新婚送礼|整理一下送过的or种草的礼物
38306816
39395428
浙公网安备 33010602004343号
增值电信业务经营许可证:
浙B2-20230111
ICP备案号:
浙ICP备2022033973号-2
证照信息