首页
APP下载
注册
登录
仙女听了想打人
备注:
https://www.lukou.com/user/1163411
一个分享欲极高并且话很多的美女😌
关注
发私信
2709
路况
33
关注
4144
粉丝
仙女听了想打人
2021年12月1日 09:12
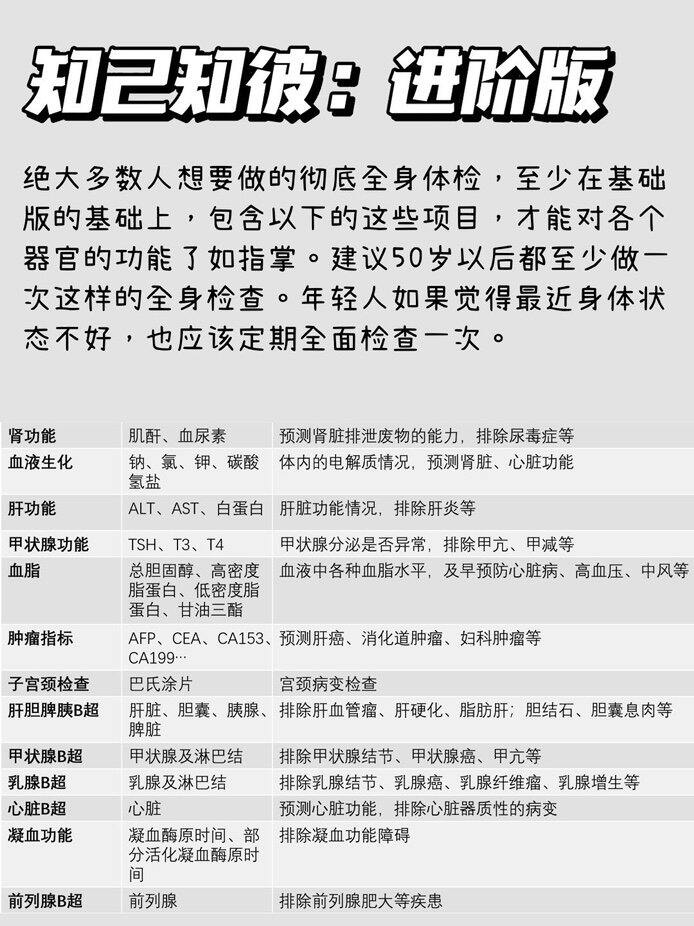
体检相关
从博主dede-lab存的图的,图放不下了 文字补充说明女性应更加关注乳腺/妇科检查 /hpv病毒检测 tct。tct我记得貌似是一年检一次 连续几年检查无异常可考虑三年查一次。
很多地方两癌筛查是免费的,深圳这边好像是35岁以上可申请。可以关注一下当地政策。
年底了 没体检的可以去体检了—来自早起排队体检的客户端。
12
31
21
213
Ta的路标
全部(8)
下载路口APP
手机扫描二维码
把路口装进口袋
iPhone版
Android版
首页精选栏目
讨论会
大家有比较常看的抖音博主吗?
购后晒单
集中反馈一波好吃的
好物安利
看了一天的垃圾桶
必买清单
购物分享来啦
精品团购
【最后1天】天目山小香薯,错过就要等明年啦!
购物功课
学日常化妆被化妆老师种草的化妆品
优惠爆料
兰蔻好价又能买了|菁纯眼霜20ml到手369.6
官方活动
偶爱你ITIDY精油香氛洗衣原液免费试用(一共10份)
购物总结
新婚送礼|整理一下送过的or种草的礼物
38306816
39395428
浙公网安备 33010602004343号
增值电信业务经营许可证:
浙B2-20230111
ICP备案号:
浙ICP备2022033973号-2
证照信息